故障现象:一辆2005年产思迪1.5 L CVT轿车,行驶里程9.2万 km。该车因发动机不能起动进厂维修。据用户反映,车辆前部曾经受过较为严重的碰撞,以前也曾出现过不着车的现象,但是放置一会儿后就能正常起动。另外还有一个奇怪现象:该车受到颠簸时容易熄火,但在颠簸中有时又能恢复正常,起动着车了。
检查分析:笔者接车后,首先进行常规检查,发现车辆仪表显示正常,蓄电池电量充足。连接故障诊断仪对车辆进行检测,未发现任何故障码。笔者尝试起动车辆,发现起动机运转正常,但发动机无法起动。
对故障现象有了初步了解后,笔者决定先检查车辆的燃油供给系统是否正常。笔者断开汽油滤清器处的油管接头,连接燃油压力表,然后打开点火开关并观察燃油压力表的读数,结果显示油压正常;旋转点火开关使起动机转动,并继续观察燃油压力表读数,油压始终在标准范围内。至此可以排除燃油供给系统存在故障的可能性。
接着笔者开始检查点火系统,该车采用独立点火系统。笔者首先拆卸火花塞进行检查,各缸火花塞均未见异常;进一步进行跳火试验,发现各缸均不能产生高压电弧,说明点火系统的确存在故障。在检查中笔者发现,该车加装了防盗器,遂怀疑故障正是由此引起,于是将防盗器断开,结果各缸火花塞仍然不能点火,排除了加装防盗器引起故障的可能性。

图1
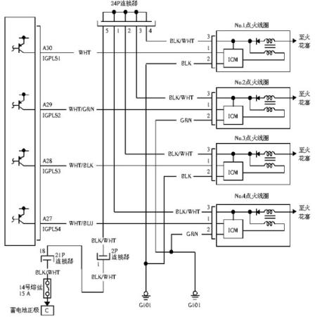
笔者分析认为,各缸均无点火高压,4个点火线圈同时出现故障的可能性极小,但为了以防万一,笔者还是对各缸点火线圈的线路进行了检查。根据电路图(图1),首先断开1缸点火线圈的3P插头,打开点火开关,经万用表测量发现:3号脚BLK/WHT(黑/白)线为蓄电池电压;2号脚BLK(黑)线与接地之间的电阻小于1 Ω;1号WHT(白)线,即来自发动机控制单元的信号线,测量其电压为2.3 V左右。以上测量结果均正常。然后笔者又依次测量其他3个缸的点火线圈3P插头,测量结果同1缸基本相同。笔者断开发动机控制单元的A插头,分别测量各缸点火线圈插头与发动机控制单元之间1号信号线的电阻,结果均正常。
以上测量结果证明4个点火线圈的线路不存在问题,笔者分析认为,当发动机控制单元本身有故障时,会造成该车的故障现象。为了尽快找到故障点,笔者更换了1块确定可用的发动机控制单元,并用故障诊断仪进行匹配,然后尝试起动发动机,结果故障依旧,说明故障并非由发动机控制单元引起。
此时维修工作陷入僵局,笔者仔细分析诊断过程,点火线圈各线路正常,发动机控制单元也正常,4个点火线圈也不可能同时出现故障,那还有什么原因能引起无点火高压呢?经过仔细考虑,笔者认为发动机控制单元和点火线圈存在故障的可能性基本可以排除,检查重点还应集中在点火线圈和发动机控制单元之间的线路上。各缸点火线圈接地线和信号线并无可疑之处,难道之前所测量的3号电源线电压是“虚”电压?为了验证自己的判断,笔者用导线直接跨接蓄电池正极接线柱与各缸点火线圈的3号端子,然后起动发动机,发动机顺利起动着车,车辆恢复正常。这就证明各缸3号电源线的电压的确是“虚”电压,即电压正常但是电流却很小,使元件不能正常工作。这说明与各缸3号电源线相关的线路中肯定存在很大的电阻。
笔者决定利用分步测量的方法找出故障点,测量步骤为:根据电路图,测量蓄电池正极与各缸点火线圈插头3号端子之间的电阻约为9.8 kΩ,证实了笔者的判断;测量1缸点火线圈插头3号端子与24P插头5号端子之间的电阻,结果小于1 Ω,正常;测量24P插头5号端子与2P插头1号端子之间的电阻小于1 Ω,也正常;测量2P插头1号端子与仪表板下熔丝/继电器盒内14号熔丝(15A,点火线圈熔丝)之间的电阻约9.8 kΩ,这表明故障点就在从2P插头1号端子到14号熔丝这段线路中。断开21P插接器,测量2P插头1号端子与21P插接器插头的18号端子之间的电阻,结果小于1 Ω,然后测量21P插接器插座的18号端子与14号熔丝之间的电阻,结果小于1 Ω,均正常。
为什么大电阻又消失了呢?为了找到原因,笔者剥开发动机舱熔丝盒线束从2P插头处开始检查此线路,未发现破损腐蚀的地方,沿此线路一直检查到21P插接器时发现了问题:插接器的18号端子已腐蚀。至此可以肯定此21P插接器处存在接触电阻,从而导致点火线圈3号电源线电压变成“虚”电压,造成车辆不能正常起动。重新插好21P插接器从背面测量其插头的18号端子与14号熔丝之间的电阻,结果约9.8 kΩ,大电阻果然又出现了,说明之前由于拔开了此21P插接器进行分段测量,因此没有测量到真正的接触电阻。
故障排除:清洁处理21P插接器18号端子,更换发动机舱熔丝盒线束,故障彻底排除。
回顾总结:“虚”电压的隐蔽性很强,笔者开始也有些疏忽,导致了整个诊断过程的复杂化。因此,维修人员在测量电源线时,不能过于相信万用表的电压读数,一定要检查导线的电阻,以防止有“虚”电压的情况出现。另外,测量导线导通性的时候也一定要测量其电阻,因为导线存在较大电阻的时候也是导通的。总而言之,电阻是导线导通情况最有说服力的参数。
(王云红、张明)

